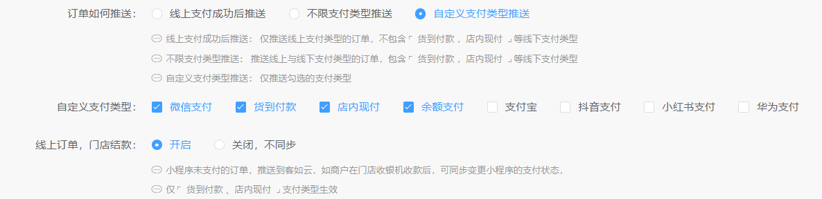
「自定义支付类型推送订单」功能允许商户自主选择是否将小程序端特定支付类型的订单推送到客如云系统,这一功能具有灵活配置、数据同步、业务适配和提升效率等核心价值,商户可根据自身业务需求灵活启用或关闭推送。 以下是对该功能的详细解析与玩法说明:
自主选择推送范围
商户可在后台配置中勾选需要推送的支付类型(如货到付款、微信支付、支付宝等),未勾选的支付类型订单将不会同步至客如云系统。例如:
仅推送「货到付款」订单,用于线下配送场景;
关闭「微信支付」订单推送,避免重复处理线上订单。
数据同步机制
通过API接口实现订单数据实时传输,确保客如云系统与小程序端订单状态一致。推送内容通常包括:
订单基础信息(编号、金额、时间等);
支付方式标识;
客户信息(地址、联系方式等,需符合隐私规范)。
业务场景适配
线下门店:推送「到店支付」订单,指导门店备货或服务;
配送服务:推送「货到付款」订单,安排骑手配送并收款;
线上营销:关闭特定支付类型推送,避免与第三方平台(如小红书、抖音)订单冲突。
配置入口
商户需进入小程序管理后台的「支付设置」或「订单管理」模块,找到「自定义支付类型推送」选项。
支付类型勾选
系统默认提供常见支付方式(如微信、支付宝、货到付款);
商户可新增自定义支付方式(如「银行转账」「积分兑换」),并为其设置推送规则。
推送规则设置
实时推送:订单支付成功后立即同步至客如云;
定时推送:按固定时间间隔(如每小时)批量同步订单;
条件推送:仅推送满足特定条件的订单(如金额≥100元)。
测试与验证
提交配置后,通过模拟下单测试推送是否生效;
检查客如云系统接收的订单数据是否完整、准确。
线上线下一体化运营
商户在小程序端开展促销活动,使用「微信支付」完成交易;
通过推送功能,将订单同步至客如云系统,指导门店备货或安排配送。
多渠道订单管理
商户同时接入小红书、抖音等平台,使用不同支付方式;
关闭非核心渠道(如小红书支付)的订单推送,避免客如云系统数据冗余。
特殊支付流程处理
针对「货到付款」订单,推送至客如云系统后,由财务部门单独核对收款;
针对「银行转账」订单,推送备注信息(如转账账号)至客如云,方便对账。
