一、核心功能解析
多维度计价方式
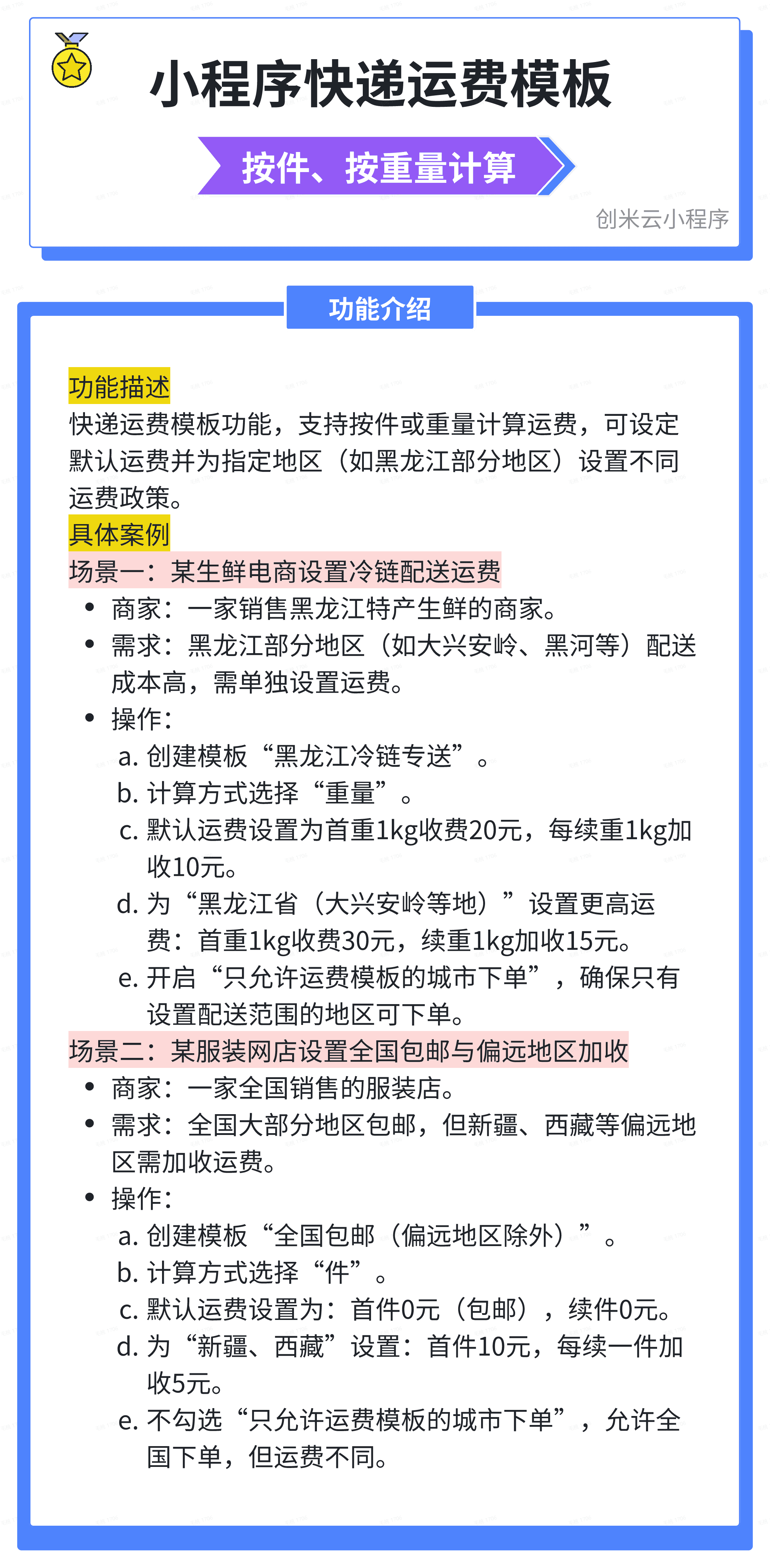
按件计费:适用于轻小件商品(如饰品、文具),公式为运费=首件费用+(数量-1)×续件费用。例如:首件5元,续件2元,购买3件运费为5+2×2=9元。
按重量计费:适用于大件或重货(如家电、食品),公式为运费=首重费用+(总重量-首重)×续重费用。例如:首重1kg 10元,续重每kg 5元,3kg商品运费为10+2×5=20元。
地区差异化定价
偏远地区加价:黑龙江漠河、大兴安岭等地区首重加5元,续重加2元。
包邮政策:江浙沪地区满100元包邮,或直接免运费。
特殊区域限制:新疆、西藏等地区仅支持EMS,运费单独计算。
基础模板:设置全国默认运费(如首重8元,续重3元)。
区域覆盖:通过行政区划(省/市/区)或邮政编码精准划分,例如:
条件组合规则
重量+件数混合计费:例如“首件1kg内10元,超出部分按每kg 5元计算,且单件最多计费50元”。
金额门槛免运费:满200元免首重运费,或全场包邮(需设置例外商品)。
动态优化成本
广东发往华东用中通(首重6元),发往东北用顺丰(首重15元)。
物流商比价:根据不同地区合作物流商的价格差异设置模板,例如:
季节性调整:冬季北方地区加收保温包装费,或雨季对易损品增加保护费。
营销导向定价
引流策略:对高流量地区(如一线城市)设置低价运费,吸引下单。
利润保护:对竞品弱势地区(如偏远山区)提高运费,平衡利润。
组合促销:购买指定商品(如大件+小件)可享运费折扣。
风险控制机制
超重预警:设置单票最大重量限制(如单票不超过30kg),超重需拆单或联系客服。
异常地址拦截:对高风险地区(如频繁退货区)加收保证金或限制下单。
创建模板步骤:
黑龙江→漠河县→首重15元,续重8元。
江浙沪→满100元免首重。
选择计价方式(按件/重量)。
设置默认运费(如全国首重8元,续重3元)。
添加例外地区:
保存模板并关联商品。
效果验证:
模拟不同地区、不同重量/件数的订单,检查运费计算是否准确。
测试满减、包邮等促销活动是否与运费模板冲突。
数据精准性:定期更新物流商价格表,避免因价格变动导致亏损。
用户透明度:在商品页明确标注运费规则,减少售后纠纷。
合规性:遵守《快递市场管理办法》,不得对特定地区设置歧视性运费。
通过精细化运费模板设计,商家可实现成本可控、用户体验优化和营销目标达成三重收益。建议结合自身物流网络和商品特性,定期分析运费数据(如各地区运费占比、退货率与运费关系),持续优化模板策略。
